跳到主要內容區
國立臺東大學 幼兒教育學系 Department of Early Childhood Education
Menu
網站導覽
回首頁
東大首頁
網路學園
兒童發展暨早期介入中心
E化器材管理系統
網站管理
本功能需使用支援JavaScript之瀏覽器才能正常操作
認識我們
消息公告
全部消息
系務公告
活動公告
榮譽榜
學生公告
招生放榜
研究生公告
原專班公告
大五實習專區
師資陣容
系主任
專任師資
兼任師資
行政人員
歷屆班級導師
論文指導師資
退休教授
系所特色
沿革發展
辦學理念
教育願景與目標
學習資源
核心職能
核心能力
教師專業標準
教師專業素養
三者關係
招生班別
學士班
原住民專班
碩士班
學士後學位學程教保員專班
暑期碩士在職專班
課程相關
課程綱要
課程地圖
專業模組
多元學習
博雅講座
柚子家的悄悄話
師資生史懷者精神教育服務計畫
國際交流
學海築夢
移地教學
學術交流
新南向政策
學會風光
規章辦法
校級法規
院級法規
系級法規
全國法規
系友專區
工作動態
系友回娘家
下載表格
實習相關表格
活動相關表格
碩班相關表格
學生相關表格
原專班相關表格
常見 Q & A
首頁
規章辦法
系級法規
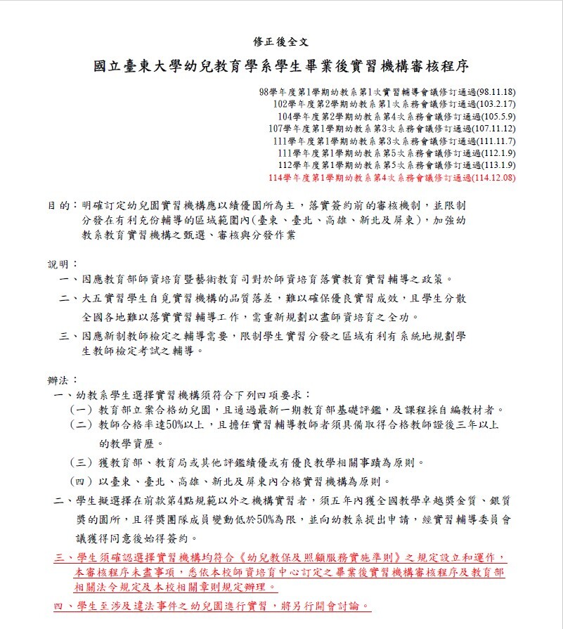
【實習】國立臺東大學幼兒教育學系學生畢業後實習機構審核程序
國立臺東大學幼兒教育學系學生畢業後實習機構審核程序1141208.pdf
瀏覽數:
分享
Close (Esc)
Share
Toggle fullscreen
Zoom in/out
Previous (arrow left)
Next (arrow right)